+86-745-2228688
yaxin.ella@yx-magnetics.net
首页
关于亚信
公司简介
企业文化
发展历程
组织构架
荣誉资质
人才招聘
产品中心
变压器
电感
线圈
应用领域
汽车电子
再生能源
智能设备
工业控制
智能照明
网络通讯
新闻资讯
公司动态
行业热点
技术聚焦
联系我们
新闻资讯
公司动态
行业热点
技术聚焦
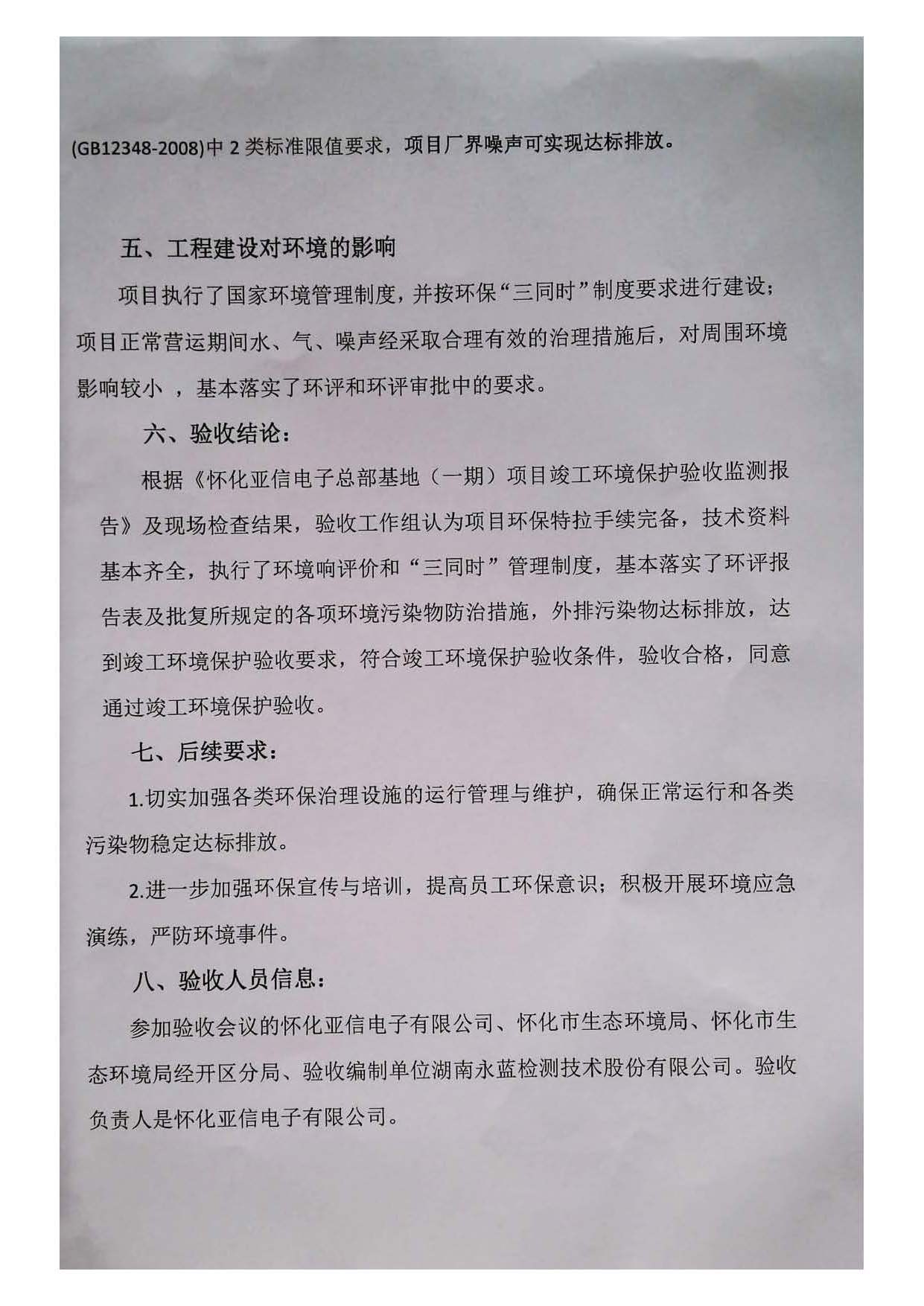
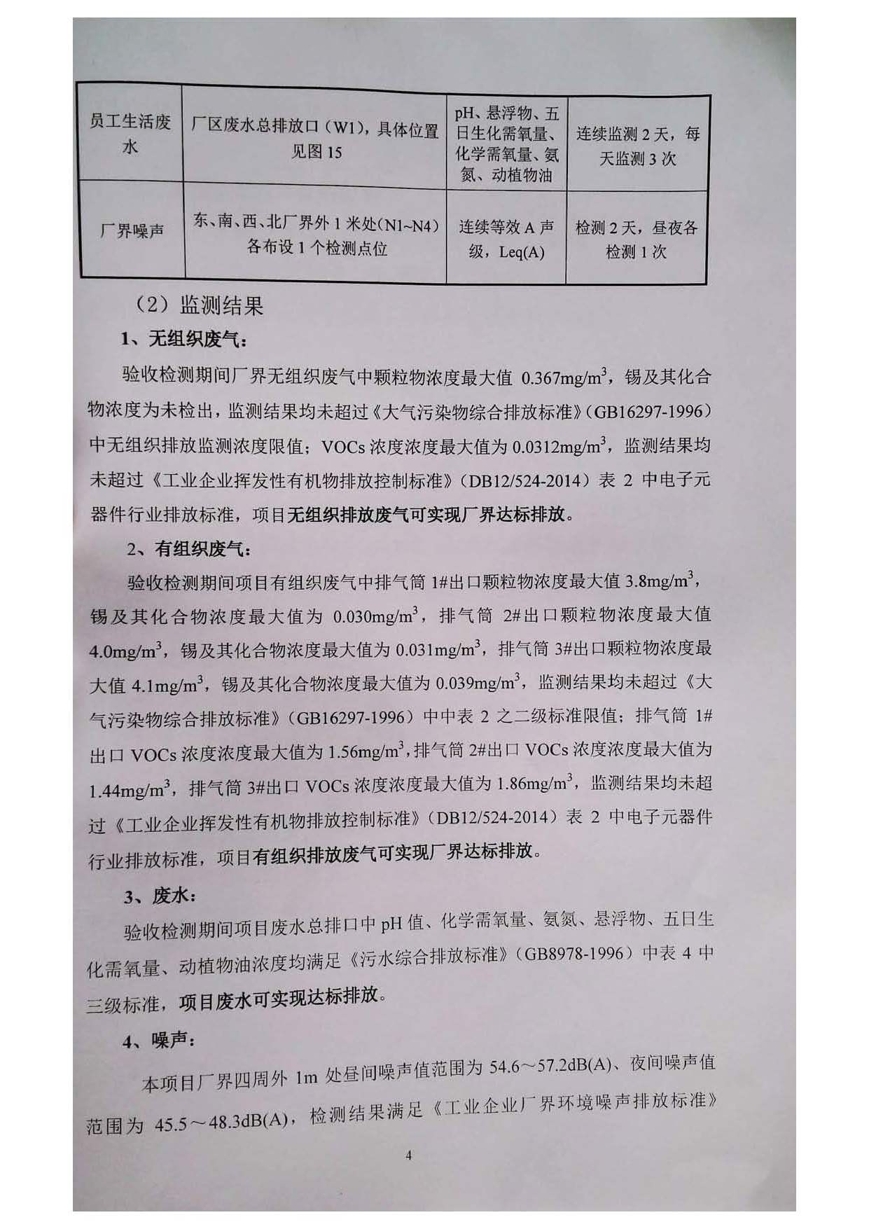
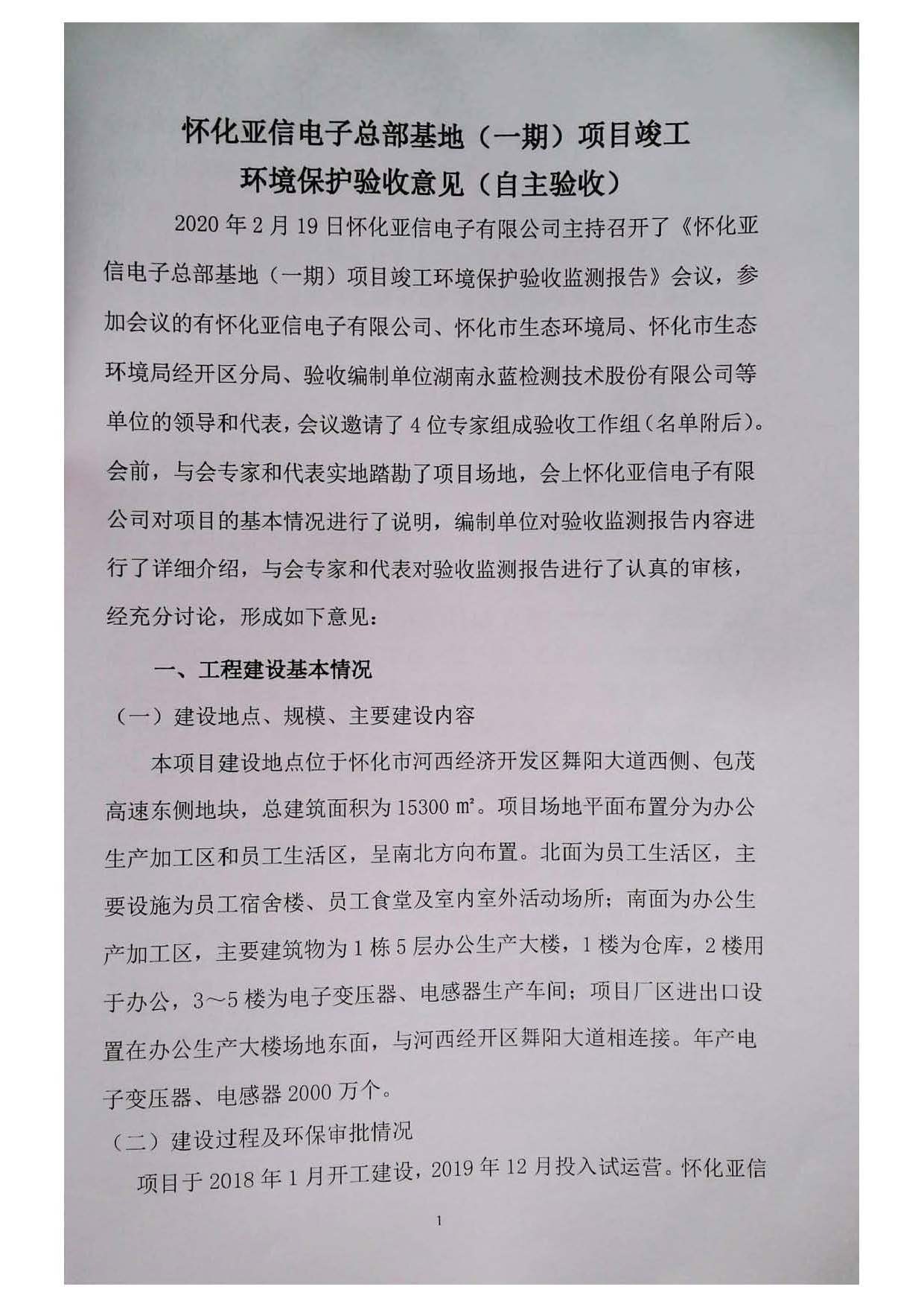
怀化亚信电子有限公司环境保护验收结果公告
作者:亚信电子
来源:亚信电子
时间:2020-09-27
浏览:
Loading...
次
点赞:8次
分享到
Loading...
Loading...
上一篇:
祝贺我司网站升级改版成功!
下一篇:
省委外事办副主任邱爱华一行莅临亚信调研并参加民营企业家座谈会
Copyright
2018
怀化亚信科技股份有限公司
版权所有
湘ICP备17016339号-1
工厂地址:湖南省怀化市经济开发区舞阳大道1828号
回到顶部